中国政府网
新疆政府网
和田地区行政公署
繁体
登录
注册
搜索
首页
走进策勒
新闻中心
政务公开
政务服务
政民互动
援策之窗
专题专栏
当前位置:
首页
/
专题专栏
/
涉企行政检查公示专栏
/
检查标准
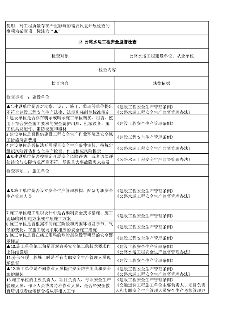
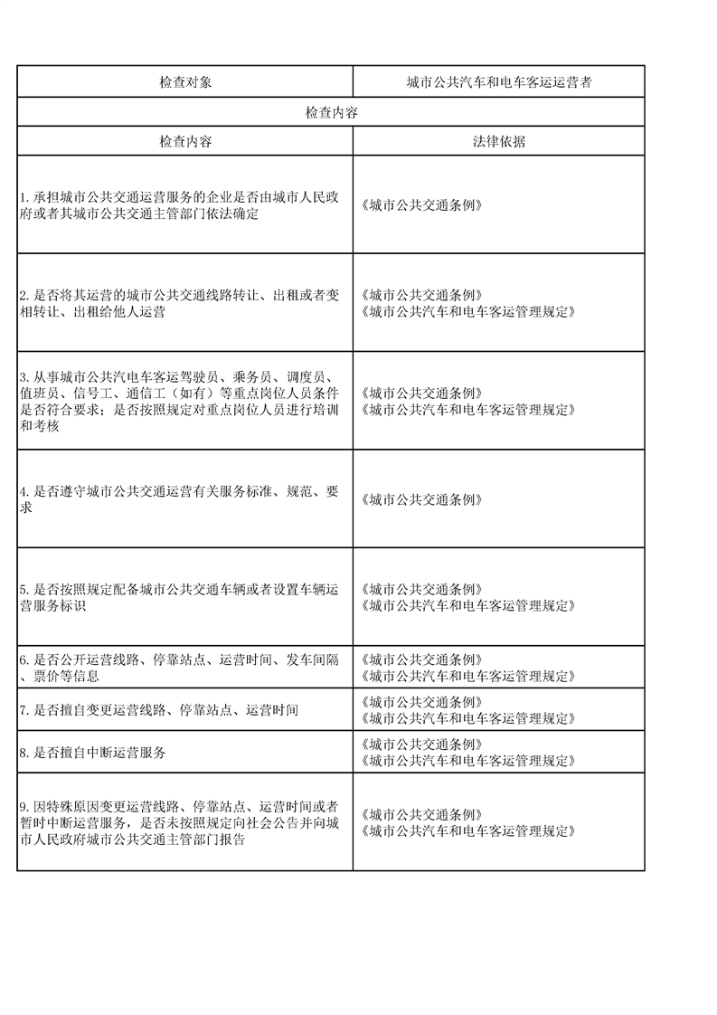
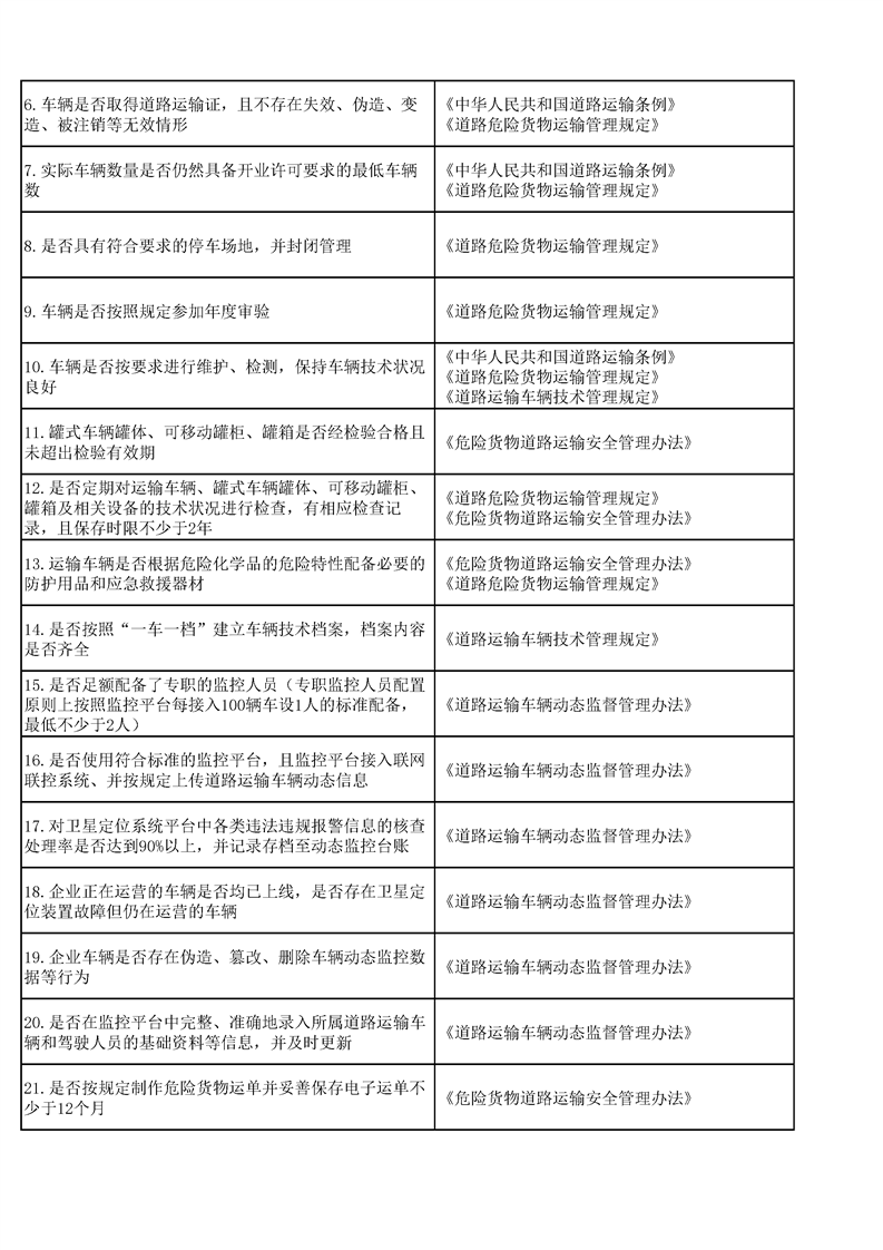
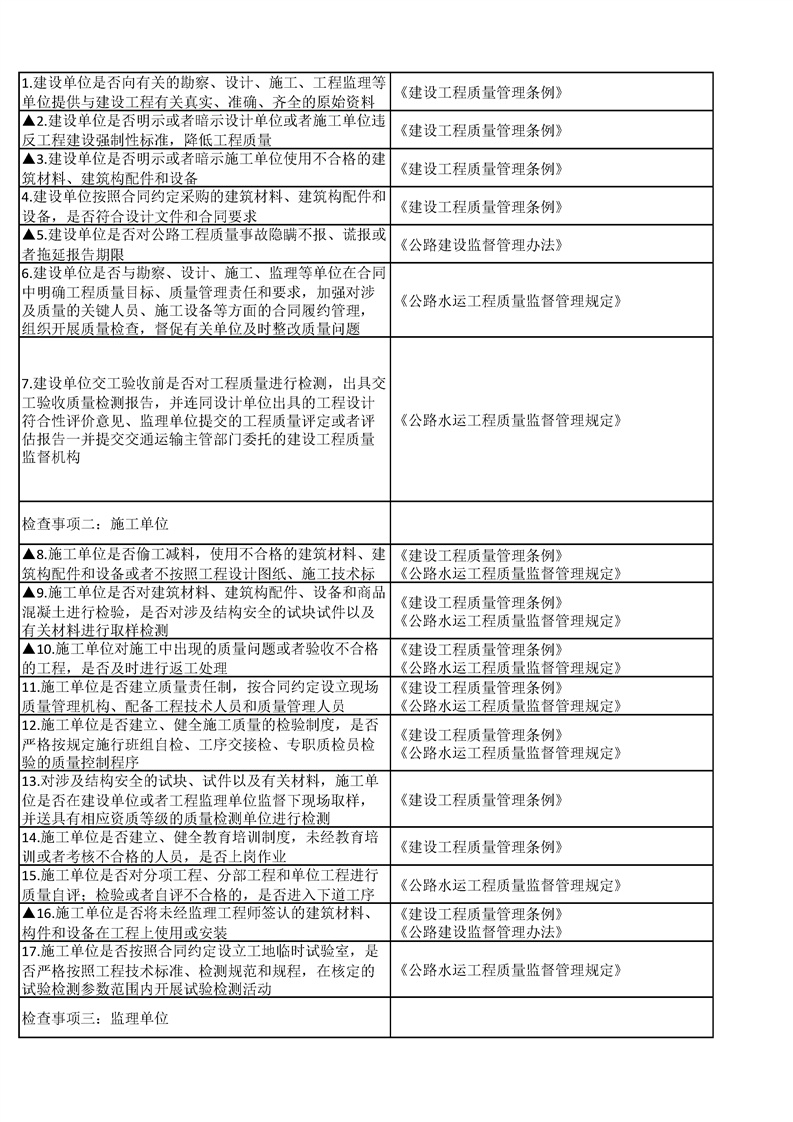
策勒县交通运输涉企行政检查标准清单
2025/08/25 13:08
来源:策勒县交通运输局
点击:[
]
【关闭】